QAS4 Vierfach Audio Selektor
Der QAS4 Stereo Audio Wahlschalter ermöglicht die Verbindung von vier Audio-Vorverstärker und kann dabei jeweils einen der Eingänge auswählen. Die Auswahl erfolgt über die auf der Leiterplatte montierten Taster und wird durch die Aktivierung der zugeordneten LED angezeigt.
|
|
Figure 1 - Quad Audio Selektor
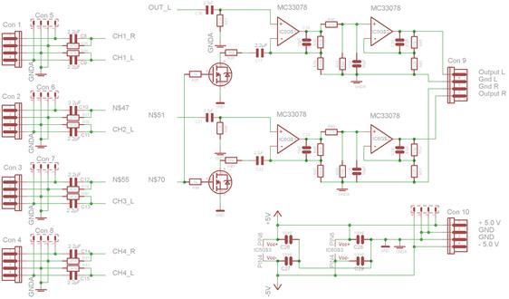
Das Stereo-Signal wird über einen Analogschalter ausgewählt und an zwei separate Operationsverstärker mit jeweils 10 dB Verstärkung weitergeleitet. Das Eingangssignal von 300 mV wird mit einer Verstärkung von 3.16 auf einen Ausgangspegel von 1.0 Volt angehoben. Die Übertragunsgbandbreite beträgt dabei 20 Hz bis 20 kHz.
Die Leiterplatte hat eine Abmessung von 94 mm x 57.5 mm mit einem Überstand der Signal-Steckverbinder an der Rückseite des Boards.
|
|
Figure 2 - Quad Audio Selektor – mit LEDS auf der Lötseite
Die Leiterplatte kann mit den dafür vorgesehenen Befestigungsbohrungen montiert werden, dabei ist der Abstand der vorderen Bohrungen zur Leiterplattenkante 15 mm um eine überstehende Montage zu ermöglichen und damit die Taster und LEDs an eine Frontplatte anzupassen.
Auf der Leiterplatte befinden sich sechs 4-polig PSK Steckverbinder für die vier Signaleingänge, den Signalausgang und die Stromversorgung.
| System Verbindungen | ||||
| Stecker | Signal | Richtung | Nom. Wert | |
|
Con 1 |
Stereo Eingang “3” |
Eingang |
300 mVrms |
|
|
Con 2 |
Stereo Eingang “2” |
Eingang |
300 mVrms |
|
|
Con 3 |
Stereo Eingang “1” |
Eingang |
300 mVrms |
|
|
Con 4 |
Stereo Eingang “4” |
Eingang |
300 mVrms |
|
|
Con 9 |
Stereo Ausgang |
Ausgang |
1000 mVrms |
|
|
Con 10 |
Stromversorgung |
Eingang |
+5.0V … -5.0V |
|
Die Plazierung der Steckverbinder ist aus folgenen Bild ersichtlich

Die Stereoeingänge haben dabei folgendes gemeinsames Anschluss-Schema:
| Stereo Eingänge: Steckverbinder ( Con 1 – 4 ) | ||||
|
Pins | Signal | Wert | Kommentar |
| Pin 1 | Rechter Kanal | Nom. 300 mVrms | Max. 1.2 Vspitze | |
| Pin 2 | Masse, Kanal rechts | |||
| Pin 3 | Masse, Kanal links | |||
| Pin 4 | Linker Kanal | Nom. 300 mVrms | Max. 1.2 Vspitze | |
Diese Signaleingänge können direkt mit den Vorverstärker Ausgängen verbunden werden.
Parallel zu den Stereo Eingängen besteht die Möglichkeit über Leiterplattenverbinder (Con 5 … Con 8) einen zweiten QAS4 parallel zu verbinden der dann alle Eingangssignale zur Verfügung hat und eine zweite Auswahlmöglichkeit für einen Monitorkanal bereitstellt.
Der zweite auf die Monitor Verbinder aufgesetzte QAS4 benötigt eine unterschiedliche Bestückung. Statt der 4-poligen Buchsen muss auf dessen Rückseite jeweils eine 4-polige Pinleiste bestückt werden.
| Stereo Eingänge: Monitor Option ( Con 5 - Con 8 ) | ||||
![]() |
Pins | Signal | Wert | Kommentar |
| Pin 1 | Rechter Kanal | Nom. 300 mVrms | Max. 1.2 Vspitze | |
| Pin 2 | Masse Kanal rechts | |||
| Pin 3 | Masse Kanal links | |||
| Pin 4 | Linker Kanal | Nom. 300 mVrms | Max. 1.2 Vspitze | |
Dieser 4-polige PSK Verbinder hat folgende Pinbelegung:
| Stereo Ausgang: Steckverbinder ( Con 9 ) | ||||
|
Pins | Signal | Wert | Kommentar |
| Pin 1 | Rechter Kanal | Nom. 1.0 Vrms | Max. 4 Vpeak | |
| Pin 2 | Masse Kanal rechts | |||
| Pin 3 | Masse Kanal links | |||
| Pin 4 | Linker Kanal | Nom. 1.0 Vrms | Max. 4 Vpeak | |
Der Stereo Ausgang des Wahlschalters QAS4 wird direkt mit einer Ton- und Lautstärke Regelung verbunden oder kann auch einen Audio Leitungsverstärker ansteuern.
Wie die anderen verwendeten Stecker ist der Stromversorgungsstecker auch ein 4-poliger, gewinkelter PSK Stecker mit einem Pinabstand von 2.54 mm. Die Verbindungen können über entsprechende PSK-Crimp Kontakte hergestellt werden. Die einzelnen Kontakte werden durch ein entprechendes Plastik-Gehäuse zusammengefasst.
| Stromversorgung: Steckverbinder ( Con 10 ) | ||||
|
Pins | Signal | Wert | Kommentar |
| Pin 1 | Positive Spannung | +5 Volt , ± 10% | Max. 30 mA (mit LED) | |
| Pin 2 | Ground | |||
| Pin 3 | Ground | |||
| Pin 4 | Negative Spannung | -5 Volt , ± 10% | Max. 15 mA | |
Der Stromversorgungsstecker ist die einzige Zuführung für die Versorgungsspannung auf dem QAS4.
In gleicher Weise wie die Signaleingänge kann auch die Spannungsversorgung auf ein zweites QAS4 Board durchgeschleift werden. Die beiden Boards werden dabei in gleicher Orientierung parallel montiert.
Der zweite auf die Monitor Verbinder aufgesetzte QAS4 benötigt eine unterschiedliche Bestückung. Statt der 4-poligen Buchse muss auf dessen Rückseite eine 4-polige Pin-Leiste bestückt werden.
| Stromversorgung: Steckverbinder Option ( Con 11 ) | ||||
|
Pins | Signal | Wert | Kommentar |
| Pin 1 | Positive Spannung | +5 Volt , ± 10% | Max. 30 mA (zusätzlich) | |
| Pin 2 | Ground | |||
| Pin 3 | Ground | |||
| Pin 4 | Spannung | -5 Volt , ± 10% | Max. 15 mA (zusätzlich) | |
Statt der Taster für die Wahl des Eingangskanals kann optional ein Drehschalter verwendet werden. Die Anschlußpunkte für die „aktive“ (geschaltete) Signalseite der vier Taster können über den Drehschalter statisch geschaltet werden, wobei nur ein Kontakt des Drehschalters zu einer Zeit eines der Selektions-signale auf Masse legen darf.
Bei Verwendung dieser Option wird eine Speicherung des Zustands im dafür vorgesehenen 74HC173 D-Flip Flop nicht benötigt (der Drehschalter liefert ein statisches Signal) und der Baustein darf nicht bestückt werden. Der Drehschalter steuert die Selektionssignale über die Diodenmatrix direkt an und die beiden Jumper (J2 und J3) müssen geschlossen oder dauerhaft verlötet werden. Über diese Brücken gelangen die Selector Signale direkt an den 4-auf-1 Multiplexern und selektieren das jeweilige Audio-Signal.
| QAS4 – Technische Spezifikation | ||||
| Parameter | Min. | Typ. | Max. | Kommentar |
|
Spannunsgversorgung |
||||
|
+Vcc |
+4.5 V |
+ 5.0 V |
+5.5 V |
|
|
+Icc |
|
30 mA |
|
incl. LED current |
|
-Vcc |
-4.5 V |
-5.0V |
-5.5 V |
|
|
-Icc |
|
15 mA |
|
|
|
Eingangssignale |
||||
|
Eingangsspannung |
|
300 mV rms |
1.2 V peak |
Sinus Signal |
|
Eingangs Impedanz |
|
15 kOhm |
|
|
|
Ausgangssignal |
||||
|
Verstärkung |
|
6 dB |
x 3,16 |
|
|
Ausgangsspannung |
|
1,0 V rms |
4.0 V peak |
>4.0 Volt , clipping |
|
Ausgangs Impedanz |
|
|
|
|
|
Übertragungscharakteristik |
||||
|
Frequenzbereich |
20 Hz |
|
20 kHz |
3 dB Bandbreite |
|
Amplitudenänderung |
|
0.01 dB |
|
im Durchlassband |
|
Übersprechen |
|
|
|
Zwischen Kanälen |
|
Rauschen |
|
|
|
|
|
|
![]()

Die Auswahl-Logik arbeitet mit einem zwei Bit Code der über eine Diodenmatrix erzeugt wird. Die Taster generieren neben dem Auswahl-Code auch einen Puls für die Übernahme des Codes in das D-Latch um den Schaltzustand statisch bis zur nächsten Auswahlvorgang zu speichern.

Der in den D-Flip-Flops abgespeicherte Zustand wird über deren Ausgänge an die Steuereingänge des Analog-Multiplexer geführt und selektiert einen der vier Analogeingänge. Die gleichen Auswahlsignale steuern den 4-auf-1 Dekoder der die ausgewählte LED über PNP Transistoren aktiviert. Der LED Strom wird über 150 Ohm Widerstände auf 18 mA begrenzt.
| Nr. | Bezeichnung | Wert | Typ | RM | Kommentar |
|
|
|
|
|
|
|
|
1 |
IC 1 |
74HC14 |
Hex Schmitt Trigger |
DIL 14 |
74HC14N |
|
2 |
IC 2 |
74HC173 |
Quad D-Flip Flop |
DIL 16 |
74HC173N |
|
3 |
IC 3 |
74HC139 |
4-to-1 Dekoder |
DIL 16 |
74HC139N |
|
4 |
IC 4 |
74HC4052 |
Dual 1-4 Multiplex. |
DIL 16 |
74HC4052N |
|
5 |
IC 5, IC 6 |
LM833 |
Dual OpAmp |
DIL 8 |
Alternative: MC33078 |
|
6 |
T1 .. T4 |
BC558B |
PNP Transistor |
TO 92 |
BC 558B |
|
7 |
T 5,T 6 |
2N7000 |
MOSFET |
TO 92 |
2N 7000 |
|
8 |
D1 .. D10 |
1N4148 |
Diode100V/0.15A |
DO35 |
1N 4148 |
|
9 |
LED1,LED2,LED3,LED4 |
|
LED gelb |
3 mm |
LED3-1300 GE |
|
10 |
R1, R2,R3,R4,R5,R6,R7 |
10 kOhm |
Metallfilm |
0207 |
1% |
|
R20, R21,R22,R23,R24 |
|||||
|
11 |
R8,R9, R10,R11 |
150 Ohm |
Metallfilm |
0207 |
1% |
|
12 |
R12,R13, R14,R15 |
68 kOhm |
Metallfilm |
0207 |
1% |
|
13 |
R16, R17,R18,R19 |
22 kOhm |
Metallfilm |
0207 |
1% |
|
R37,R42, R46,R51 |
|||||
|
14 |
R25, R26,R27,R28 |
47 kOhm |
Metallfilm |
0207 |
1% |
|
|
R29,R30,R31,R32 |
||||
|
15 |
R35,R44 |
1 kOhm |
Metallfilm |
0207 |
1% |
|
16 |
R36,R41,R45,R50 |
56 kOhm |
Metallfilm |
0207 |
1% |
|
17 |
R38,R48 |
82 kOhm |
Metallfilm |
0207 |
1% |
|
18 |
R39,R47 |
180 kOhm |
Metallfilm |
0207 |
1% |
|
19 |
R40,R49 |
27 kOhm |
Metallfilm |
0207 |
1% |
|
20 |
R43,R52 |
15 kOhm |
Metallfilm |
0207 |
1% |
|
21 |
C1 |
0,15 µF / 50V |
Plastik Folie |
RM 5.0 |
WIMA MKS-2 / 5% |
|
22 |
C2 |
0,22 µF / 50V |
Plastik Folie |
RM 5.0 |
WIMA MKS-2 / 5% |
|
23 |
C3 |
0,1 µF / 50V |
Plastik Folie |
RM5.0 |
WIMA MKS-2 / 5% |
|
24 |
C4 |
10 nF / 50V |
Keramik |
RM2.5 |
KERKO 10N |
|
25 |
C5,C6,C7,C26,C27, |
100 nF / 50V |
Keramik |
RM2,5 |
Z5U-2,5 100N |
|
C28,C29 |
|||||
|
26 |
C8,C9,C10,C11,C12, |
2,2 µF / 16V |
Plastik Folie |
RM 5.0 |
WIMA MKS-2 / 10% |
|
C13,C14,C15,C17,C22 |
|||||
|
27 |
C16,C21 |
3,3 µF / 16V |
Plastik Folie |
RM 5.0 |
WIMA MKS-2 / 10% |
|
28 |
C18,C23 |
18 pF / 50V |
Keramik |
RM 2.5 |
KERKO 18p |
|
29 |
C20,C25 |
56 pF / 50V |
Keramik |
RM 2.5 |
KERKO 56p |
|
30 |
C19,C24 |
47 pF / 50V |
Keramik |
RM 2.5 |
KERKO 47p |
|
31
|
CON1,CON2,CON3, |
PSK-4, 90° |
Kunststoff weiss |
RM 2.54 |
PSS 254/4W |
|
CON4,CON9,CON10 |
|||||
|
32
|
CON5,CON6,CON7 |
4-pin Buchsenleiste |
1x04, gerade
|
RM 2.54 |
MPE 094-1-004 |
|
CON8 |
|||||
|
14 |
JP1,JP2,JP3 |
2-pin Stiftleisten |
1x02, gerade |
RM 2.54 |
MPE 087-1-002 |
Alle Bauteile sind bedrahtete Versionen und werden, mit Ausnahme der LEDs bzw. der „Optionalen Stecker“ von der Bestückungsseite aus eingelötet.

Für das Board selbst wurde eine doppelseitige Leiterplatte aus Gründen der einfacheren Entflechtung und der Robustheit bei Serviceeingriffen, gewählt. Wie in nachfolgendem Bild dargestellt können die LEDs auch von der Bestückungsseite verlötet und über die Taster gewinkelt nach vorne montiert werden.
|
|
|
|
|
|
|
Revision |
Author |
Datum |
Änderungen |
|
|
|
|
|
|
1.0d |
F.Henkel |
17.6.2016 |
Erste Ausgabe in Deutsch |
|
1.0e |
F.Henkel |
28.5.2020 |
Formatierung teilweise Überarbeitet |
|
|
|
|
|
Copyright 2016 by Dipl.Ing.(FH) Franz Henkel
Dieses Dokument sowie dessen Inhalt, insbesondere Texte, Fotografien und Grafiken, unterliegt dem Copyright (© 2016) und sind nur mit einer schriftlicher Zustimmung des Autors, Dipl.Ing.(FH) Franz Henkel zur vollständigen oder auszugsweisen Weiterverwendung in Form einer gedruckten oder elektronischen Kopie oder Replikation bzw. einer vollständigen oder auszugsweisen Bereitstellung des Inhalts in schriftlicher, gedruckter oder elektronischer Form, zu verwenden.