RIAA Vorverstärker
Dieser Stereo Phono Vorverstärker wurde für bestmögliche Wiedergabe der RIAA Entzerrungskurve entwickelt. Das Design basiert auf eine Vorschlag von National Semiconductor und ist für „Moving Magnet“ Tonabnehmer ausgelegt. Die beiden Kanäle arbeiten mit einer Verstärkung von 36 dB und liefern eine nominale Ausgangsspannung von ca. 300 mV. Um eine stabile Masse als Referenz für die Signale zu gewährleisten wurde eine doppelte Spannungsversorgung von ± 5 Volt bis zu ± 12 Volt gewählt. Die Signaleingänge über Cinch-Buchsen befinden sich direkt auf der Leiterplatte. Ein 8-poliger PSK System Steckverbinder ermöglicht den Anschluss der Versorgungsspannungen und der Signal Ausgänge.

Bild1 - RIAA Vorverstärker
Die Leiterplatte hat eine Größe von 50mm x 50mm, mit einem Überstand des System Steckverbinders.

Bild 2 - RIAA Vorverstärker Layout
Die Befestigung des Boards erfolgt über 4 Bohrungen an den Ecken der Leiterplatte.
Alle Signale sowie die Versorgungsspannungen sind über Steckverbinder angeschlossen. Die beiden Cinch-Buchsen für den Signaleingang sind 90° gewinkelt und gegenüber dem System Steckverbinder am äusseren Rand der Leiterplatte angeordnet. Dies ermöglicht eine einfache Montage des Vorverstärkers rechtwinklig zu einer Gehäuse-Rückwand. Der System-Verbinder ermöglicht die Weiterführung der Signale im inneren des Gehäuses
Die direkt in die Leiterplatte eingelöteten Eingangsbuchsen ersparen eine “Verdrahtung” und vermeiden damit eine mögliche Quelle für Störeinstrahlung. In der Rückansicht befindet sich der Eingang des Linken Kanals auf der linken Seite und der des rechten Kanals auf der rechten Seite.
![]() |
|
| Bild 3 - Cinch Leiterplattenverbinder | Bild 4 - RIAA Rückansicht |
Der 8-polige PSK System-Verbinder mit einem Pinabstand von 2.54 mm ist ebenfalls 90° gewinkelt. Die Verbindung erfolgt über Crimp-Kontakte die in einem Kunststoffgehäuse zusammengefasst werden. Die Einzelkontakte ermöglichen eine getrennte Führung der Signal und Versorgungsleitungen.
![]() |
![]() |
| Bild 5 - Systemsteckverbinder | Bild 6 - Systemstecker Pin Numerierung |
| System Verbinder (Conn 1) | |||||
|
Pin |
Signal |
Richtung |
Wert |
|
|
| 1 |
Masse (Signal “rechts”) |
Signal Referenz |
0 Volt |
|
|
2 |
Signal Ausgang “rechts” |
Ausgang |
300 mV rms |
|
|
3 |
Negative Versorgungsspannung |
Eingang |
5V … - 12V |
symetrisch |
|
4 |
Masse (negative Versorgunsgsspannung) |
Versorgung |
0 Volt |
|
|
5 |
Masse (positive Versorgungsspannung) |
Versorgung |
0 Volt |
|
|
6 |
Positive Versorgungsspannung |
Eingang |
+5V … +12V |
symetrisch |
|
7 |
Signal Ausgang “links” |
Output |
300 mV rms |
|
|
8 |
Masse (Signal “links”) |
Signal Referenz |
0 Volt |
|
|
| RIAA Vorverstärker – Technische Spezifikation | |||||
| Parameter | Bedingung | Min. | Typ. | Max. | Kommentar |
| +Vcc | +4.0 V | +5.0 V +12.0V |
+15.0 V | Nominelle Versorgung mit ± 5 Volt oder ± 12 Volt | |
| +Icc | +7 mA | typ. Stromaufnahme | |||
| -Vcc | -4.0 V | -5.0 V -12.0V |
-15.0 V | Nominelle Versorgung mit ± 5 Volt oder ± 12 Volt | |
| -Icc | -7 mA | typ. Stromaufnahme | |||
| Eingangsspannung | 3 mV | 6 mV | 10 mV | Moving Magnet | |
| Verstärkung | 1 kHz | 34 dB | RIAA Kennlinie | ||
| Ausgangsspannung | 316,2 mV | 4.0 Vpeak | bei +/- 5.0 V | ||
| 316,2 mV | 10.0 Vpeak | bei +/- 12.0 V | |||
| Frequenzgang | 20 Hz | 20 kHz | |||
| Übertragungscharakteristik | RIAA | besser als 0.5 dB | |||
| Eingangsimpedanz | 47 kOhm | ||||
| Ausgangsimpedanz | |||||
| Übersprechen | t.b.d. | zwischen beiden Kanälen | |||
| Ausgangsrauschen | t.b.d. | an 600 Ohm | |||

|
|
| Bild 7 – Ansicht von oben | Bild 8 – Ansicht System-Verbinder |

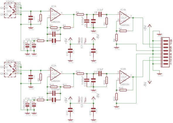
Bild 9 - Stromlaufplan
| Nr. | Name | Wert | Typ | RM | Kommentar |
|
1 |
C1, C7 |
22pF / 63V |
Keramik |
RM2.5 |
|
|
2 |
C2, C4,C9, C10 |
33nF / 63V |
Kunststoff-Folie |
RM5.0 |
WIMA MKS-2 / 5% |
|
3 |
C3, C8 |
5,6nF / 50V |
Keramik |
RM5.0 |
Ausgemessen:C2 + C9 = 39nF, < 1% |
|
4 |
C5, C11 |
Nicht bestückt |
Keramik |
RM5.0 |
Abgleich wenn nötig |
|
5 |
C6,C12 |
2.2µF / 63V |
Kunststoff |
RM5.0 |
WIMA MKS-2 |
|
6 |
C13,C14,C19,C20 |
100µF / 16V |
Elektrolyt |
RM2.5 |
+105°C |
|
7 |
C15,C16, C17,C18 |
100nF / 63V |
Keramikmultilayer |
RM 2.5 |
|
|
8 |
R1, R9 |
47 kOhm |
Metallfilm |
0207 |
1% |
|
9 |
R2, R10 |
80,6 kOhm |
Metallfilm |
0207 |
1% / E48 |
|
10 |
R3, R11 |
8,45 kOhm |
Metallfilm |
0207 |
1% / E48 |
|
11 |
R4, R12 |
2,37 kOhm/span>m |
Metallfilm |
0207 |
1% / E48 |
|
12 |
R5, R13 |
54,9 kOhm |
Metalfilm |
0207 |
1% / E48 |
|
13 |
R6, R14 |
2 kOhmm |
Metalfilm |
0207 |
1% |
|
14 |
R7, R15 |
4,3 kOhm |
Metalfilm |
0207 |
1% |
|
15 |
R8, R16 |
499 Ohm |
Metalfilm |
0207 |
1% / E48 |
|
16 |
IC1, IC2 |
Dual OpAmp |
LM833N |
DIL8 |
Alternative: MC33078 |
|
17 |
Conn 1 |
Printconnector 90° |
8-pin |
RM2.54 |
PSS 254/8W |
|
18 |
Conn 2 |
Cinch Connector |
PCB mount |
|
CBP-G |
|
19 |
Conn 3 |
Cinch Connector |
PCB mount |
|
CBP-G |
Alle Komponenten sind konventionell in Bohrungen auf der Leiterplatte und von der Bestückungsseite her montiert. Die Leiterplatte selbst ist zweilagig aus Gründen der einfachen Entflechtung und der erhöhten Robustheit bei Löt- und Reparaturarbeiten. Die Masseanschlüsse für Signale und Versorgungsspannungen sind getrennt auf Pins am System Verbinder herausgeführt aber auf der Leiterplatte verbunden.

Bild 10 - Bestückungsplan
Copyright 2016 by Dipl.Ing.(FH) Franz Henkel
Dieses Dokument sowie dessen Inhalt, insbesondere Texte, Fotografien und Grafiken, unterliegt dem Copyright (© 2017) und sind nur mit einer schriftlicher Zustimmung des Autors, Dipl.Ing.(FH) Franz Henkel zur vollständigen oder auszugsweisen Weiterverwendung in Form einer gedruckten oder elektronischen Kopie oder Replikation bzw. einer vollständigen oder auszugsweisen Bereitstellung des Inhalts in schriftlicher, gedruckter oder elektronischer Form, zu verwenden.